首页
南宁站
案例展示
南宁工地案例
加盟支持
市场前景
加盟中心
服务支持
文件下载
产品中心
新闻资讯
案例展示
联系我们
管路图查询
卡压粘结式专利技术
首页
>>
服务支持
>>
试验与验收
服务支持
12
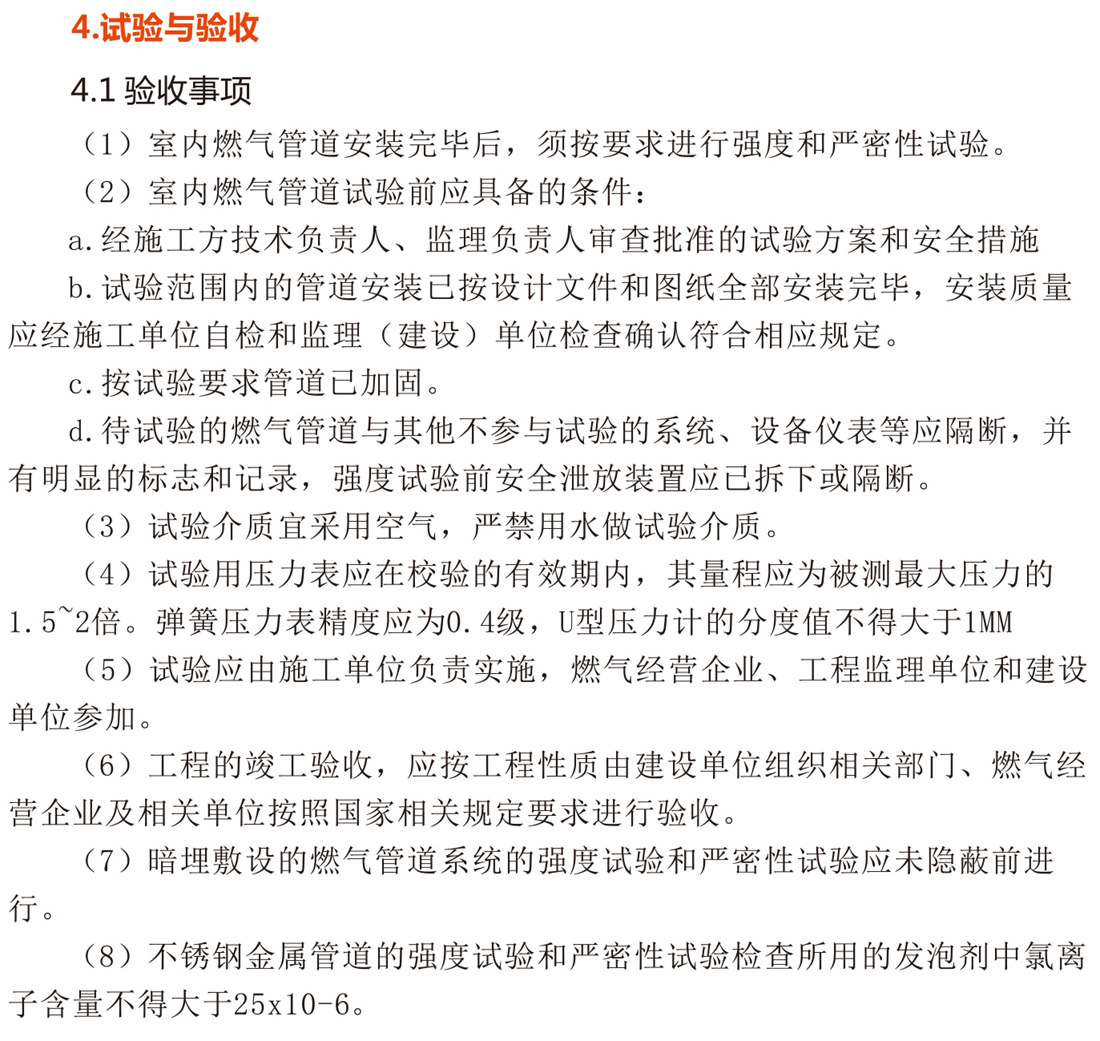
试验与验收
来源:
|
作者:
pmoeddb34
|
发布时间:
2020-05-14
|
4108
次浏览
|
🔊
点击朗读正文
❚❚
▶
|
分享到:
14
2020-05
产品介绍
14
2020-05
产品规格及尺寸
14
2020-05
安装施工
14
2020-05
试验与验收
07
2020-05
施工技术要求
14
2020-05
产品运输、贮存与保护
14
2020-05
工具及配件
<
1
>